- 电动车或将淘汰替代品已出现不充电不怕冷续航超过100公里
- 我省海水直接电解制氢技术迈出产业化关键一步
- 股市必读:帝尔激光(300776)2月13日董秘有最新回复
- 新春走基层我省积极推动零碳产业园区建设——绘就绿色发展新底色
- 绘就绿色发展新底色
联系人:周先生
手机:023-63625537
电话:+86 023-63625537
邮箱:admin@buxiugangls.com
地址:重庆市渝中区石油路街道虎踞路23号重庆总部城A区11栋1-2单元3楼
2024年中国光伏电池行业市场前景预测研究(简版)
中商情报网讯:11月13日,工信部召开第四次制造业企业座谈会,会议强调,要聚焦光伏行业高质量发展,持续巩固提升光伏行业竞争力。光伏电池是光伏产业重要组成部分,在国家政策支持及行业技术水平提高的驱动下,我国逐步发展成全球最重要的光伏电池应用市场之一。
光伏电池又称太阳能电池,是利用光生伏打效应将光能通过半导体材料转化为电能的器件。目前光伏系统大量使用的是以硅为基底的硅太阳能电池。
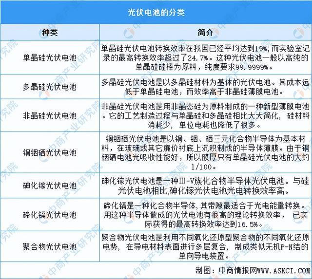
光伏电池按品种分类可分为单晶硅光伏电池、多晶硅光伏电池、非晶硅光伏电池等。具体如图所示:

近年来,中国光伏电池行业受到各级政府的高度重视和国家产业政策的重点支持。国家陆续出台了多项政策,鼓励光伏电池行业发展与创新,《关于推动能源电子产业发展的指导意见》《加快电力装备绿色低碳创新发展行动计划》《能源领域首台(套)重大技术装备评定和评价办法》等产业政策为光伏电池行业的发展提供了明确、广阔的市场前景,为企业提供了良好的生产经营环境。

中商产业研究院发布的《2024-2029年中国光伏发电行业市场前景预测与发展趋势研究》显示,2023年前三季度,全国光伏发电量4369亿千瓦时,同比增长33%。全国光伏发电利用率98.3%,同比提升0.3个百分点。

随着碳中和战略的实施和持续的降本增效,我国光伏电池行业市场规模持续增长,行业景气度不断提升。中商产业研究院发布的《2023-2028年中国光伏电池行业市场前景预测及未来发展趋势》显示,我国光伏电池产量由2018年的9605.3万千瓦增长至2022年的34364.2万千瓦,年均复合增长率达52.94%。2023年前三季度产量达38428.3万千瓦,同比增长63.2%。

2023上半年电池片出货排名前两位是通威股份和爱旭股份。其中,通威股份上半年光伏电池出货量达35.87GW(含自用),同比增长65%,2023年产能约为90GW。

薄膜光伏电池是指采用硅、硫化镉、砷化镓等制备成的厚度在微米量级的薄膜为基体材料,运用电子半导体和光学原理可直接把光能转化成电能的装置的技术装置。中商产业研究院发布的《2023-2029全球及中国薄膜光伏电池市场洞察》显示,2022年全球薄膜光伏电池的产能11GW,产量约为9.2GW,尽管全球薄膜电池产量有所增长,但增速不及晶硅组件,2022年,全球薄膜电池的市占率仅有3.1%。主要是受FirstSolar产量增长的拉动,中商产业研究院分析师预测,2023年全球薄膜光伏电池产量将增至10.4GW,2024年将达11.8GW。

相比其他种类的光伏电池,钙钛矿电池具有制备成本低、光电转换效率高、柔性高等优势。随着相关企业加大布局和开发力度,钙钛矿电池的产业化进程有望加速。预计2023年钙钛矿电池新增产能将达0.5GW,2030年将达161GW。

通威股份有限公司主要从事水产饲料、畜禽饲料等的研发、生产和销售以及高纯晶硅、太阳能电池等产品的研发、生产、销售。通威股份主要产品为水产饲料、太阳能电池、高纯晶硅。
2023年前三季度实现营业收入1114.21亿元,同比增长9.15%;实现归母净利163.02亿元,同比下降24.98%。2022年主营产品包括光伏业务、农牧业务,分别占整体营收的77.11%、22.22%。


上海爱旭新能源股份有限公司主营业务为高效太阳能电池的研发、制造与销售。爱旭股份的主要产品为单晶太阳能电池片、单晶PERC太阳能电池片、多晶太阳能电池片。
2023年前三季度实现营业收入226.17亿元,同比下降12.43%;实现归母净利18.87亿元,同比增长35.76%。2022年单晶太阳能电池及组件占整体营收的97.68%。


江苏中润光能科技股份有限公司成立于2011年1月11日,中润光能主营业务为高效太阳能电池片的研发、生产和销售。
2023年上半年实现营业收入107.69亿元,实现归母净利润9.31亿元。2023年上半年,电池片业务收入约为85.16亿元,占比79.08%;光伏组件业务收入约为6.24亿元,占比5.79%。


江苏润阳新能源科技股份有限公司成立于2013年,是专业的电池生产、销售企业。润阳股份在大尺寸电池技术、TOPCon、异质结等技术方面均有技术储备。截至2022年底,润阳在全球拥有大尺寸高效电池产能超过25GW,均具备182mm及以上大尺寸电池片的生产能力。2022年润阳股份光伏电池产量达21.36GW,销量达20.19GW。

海南钧达新能源科技股份有限公司主营业务为光伏电池的研发、生产和销售;钧达股份主要产品包括光伏电池片及汽车饰件产品。捷泰科技为国内光伏电池片出货量领先的企业之一,2022年钧达股份完成收购捷泰科技。
2023年前三季度实现营业收入143.8亿元,同比增长93.59%;实现归母净利16.38亿元,同比增长299.51%。2022年主营产品包括光伏电池片、汽车饰件产品,分别占整体营收的95.74%、4.01%。


我国重点支持光伏电池行业发展,为了推动光伏电池行业全面、协调、可持续健康发展,政府出台了多项规范性与鼓励性政策,如《“十四五”现代能源体系规划》《“十四五”工业绿色发展规划》等,未来国家产业政策的支持将会不断推动光伏电池行业的进步。
目前,我国光伏发电市场储备规模较强,光伏产业规模稳步增长,光伏新增装机容量一直居全球首位,光伏迎来广阔的成长空间。数据显示,2023年1-9月,中国光伏发电装机容量52108万千瓦,同比增长45.3%。光伏发电新增装机容量12894万千瓦,同比增加7633万千瓦。光伏新增装机容量的持续增长将为光伏电池行业提供广阔发展空间。

近年来,光伏行业企业加大科技研发的投入,围绕“降本增效”进行持续性技术突破。经过多年的发展,通过不断的积累和创新,光伏发电度电成本不断下降,已经具备了平价上网的客观条件。光伏电池、组件如大硅片、PERC+及双面等技术的发展,将有效提升组件产品功率及发电效率,跟踪支架应用、运维能力的持续提高都将降低光伏发电系统成本。平价上网与技术进步助推光伏电池行业健康发展。
更多资料请参考中商产业研究院发布的《中国光伏电池市场前景及投资机会研究》,同时中商产业研究院还提供产业大数据、产业情报、产业、行业白皮书、可行性研究、调查评估、产业规划、园区规划、产业链招商图谱、产业招商指引、项目包装策划、产业招商&推介会等咨询服务。
特别声明:以上内容(如有图片或视频亦包括在内)为自媒体平台“网易号”用户上传并发布,本平台仅提供信息存储服务。
叛逃利物浦!7500万欧巨星迷失在皇马:15次丢球权 6.3分全队最低
动态丨大理市委书记字德海,任上被查;闵行警方破获 “男扮女装” 盗窃案,穿高跟鞋翻过3米高围墙……
《编码物候》展览开幕 北京时代美术馆以科学艺术解读数字与生物交织的宇宙节律
50+女人怎么反油腻?一是裙过膝,二是鞋带跟,美得线岁穿Prada的时尚女魔头,才是真岁月不败美人
-
2026-02-24股市必读:帝尔激光(300776)2月13日董秘有最新回复
-
2026-02-17光伏价格战杀疯了全行业亏到“底裤”都没了
-
2026-02-17TOPConHJTIBC光伏技术路线谁能称王?
-
2026-02-16从技术迭代到产能出清光伏设备6大核心龙头梳理
-
2026-02-12英杰电气:深耕光伏设备电源领域20余年产品覆盖硅料、硅片、电池片等产业链环节

技术支持