- 电动车或将淘汰替代品已出现不充电不怕冷续航超过100公里
- 我省海水直接电解制氢技术迈出产业化关键一步
- 股市必读:帝尔激光(300776)2月13日董秘有最新回复
- 新春走基层我省积极推动零碳产业园区建设——绘就绿色发展新底色
- 绘就绿色发展新底色
联系人:周先生
手机:023-63625537
电话:+86 023-63625537
邮箱:admin@buxiugangls.com
地址:重庆市渝中区石油路街道虎踞路23号重庆总部城A区11栋1-2单元3楼
中电丰业:年订单超100MW海外业务占比达60%势银调研
近日,势银(TrendBank)团队调研了水电解制氢设备及氢能源综合利用解决方案的全球领先提供商——北京中电丰业技术开发有限公司(简称“中电丰业”)。

中电丰业凭借其深厚的技术积累、前瞻性的战略布局和广泛的国际合作,持续推动绿氢技术的创新与产业化应用。2025年,中电丰业再度迈出国际化布局的重要一步,与绿色电极工业联盟(GECI)联合成立中东电解槽公司,总部落户沙特东部省。这一举措不仅是其全球化战略的深化,更是对沙特《2030愿景》及中东地区氢能发展战略的有力支持。
据悉,中电丰业拥有18年以上的行业经验,其水电解技术覆盖ALK、PEM和AEM三大路线,并均已实现商业化应用。截至目前,该公司已在全球30个国家完成了300余套设备的交付,业绩遍及七大洲,涵盖了从沙漠到极地的多种极端环境。强大的技术实力和丰富的项目经验,为中电丰业在国际市场的拓展奠定了坚实基础。
新成立的中东电解槽公司将聚焦技术转移、建设研发生产中心,并与当地高校和科研机构合作,培养沙特本土人才,从而提升本地产业能力,推动高科技能源解决方案的本地化。

与此同时,中电丰业在拉丁美洲的布局也取得了显著进展。智利凭借其丰富的风电、光伏和水电资源,被誉为全球绿氢低成本生产的潜力之地。今年初,中电丰业公布了Biobio绿氢工厂规划蓝图,采用“就近生产-就近应用”模式,旨在降低绿氢运输成本,服务智利及南美市场。这一项目得到了智利经济发展署(Corfo)的财政支持,在竞争激烈的招标中以最高分脱颖而出。新工厂将引进先进的电解槽技术,成为南美最大的电解槽生产工厂之一,为当地绿氢产业提供稳定支持。
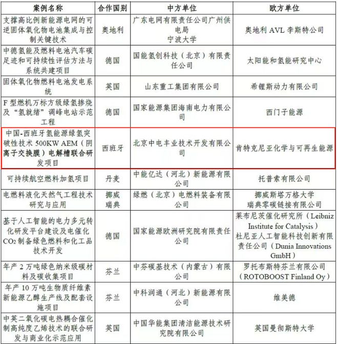
在技术创新方面,中电丰业始终走在行业前列。今年8月,该公司与西班牙合作伙伴联合研发的500KW阴离子交换膜电解槽技术项目,成功入选由国家能源局组织的首批中欧能源合作典型案例,且是北京市唯一当选企业。
众所周知,AEM电解槽技术具有高效低耗、环境友好的特点,通过优化结构设计和膜电极材料,显著提高了氢气生g22恒峰官方网站产效率,降低了对贵金属的依赖,这一技术不仅展现了中电丰业的研发实力,也为绿氢的规模化生产开辟了新路径。

此外,中电丰业与国际企业的合作进一步增强其市场竞争力。7月,该公司与罗伯特・博世有限公司达成框架协议,将博世的Hybrion PEM电解槽整合至中电丰业的大规模PEM制氢系统中。通过这一合作,中电丰业将重点交付规模超过1兆瓦的大型PEM制氢项目,满足全球g22恒峰官方网站氢能项目开发商、工程总承包商及工业客户对灵活性、可扩展性和市场响应速度的需求。
从市场表现来看,中电丰业今年订单量已超过100MW,签约项目达18个,其中国外业务占比高达60%。这一数据反映了中电丰业在国际市场的强劲增长。在技术路线方面,碱性电解槽目前仍是销售主力,占比90%,但PEM和AEM技术的应用也在逐步扩大。
中电丰业认为,未来五年,碱性电解槽因其成本优势仍将主导大规模稳定应用场景,而PEM技术更适合可再生能源制氢和离网场景。AEM技术则有望在五年后成熟,可能对现有技术形成补充甚至替代。
截至目前,该公司位于山东的工厂产能达2GW,且仍有提升空间,而海外布局更是全面铺开:智利将建设500MW碱性电解槽组装线MW的授权工厂;沙特合资公司计划建设1GW生产线万欧元政府支持,规划产能500MW。这些已建成和在建的产线GW,彰显了中电丰业全球制造的雄心。
最后,中电丰业表示,未来将继续以技术创新为核心驱动力,通过全球化布局和多元化合作,推动绿氢产业的快速发展,为全球低碳发展注入强劲动力。
特别声明:以上内容(如有图片或视频亦包括在内)为自媒体平台“网易号”用户上传并发布,本平台仅提供信息存储服务。
中方行动再升级,对琉球措辞变了,高市请求对线架轰炸机突袭大坝,4亿吨洪水一泻而下,3万条生命瞬间被吞噬!
股价暴跌,触发熔断!美国知名机器人公司申请破产:负债35亿元,账上现金仅1.75亿元!中国代工厂将获其100%股权
4-0横扫!62岁穆帅满脸愁容:本菲卡14轮不败 抬头一看落后榜首8分
-
2026-02-24电动车或将淘汰替代品已出现不充电不怕冷续航超过100公里
-
2026-02-24我省海水直接电解制氢技术迈出产业化关键一步
-
2026-02-23新春走基层我省积极推动零碳产业园区建设——绘就绿色发展新底色
-
2026-02-22绘就绿色发展新底色
-
2026-02-21大安吉电绿氢申请电解水制氢系统及其设备专利实现电解液温度精准调控与循环利用
-
2026-02-19中车株洲所2026“开门红”!斩获华中最大风储离网制氢项目订单
-
2026-02-19中国氢能装备产线春节冲刺海外交付
-
2026-02-18英美气候外交裂痕加深第三方市场能否成为清洁技术企业的避风港?

技术支持